Типовая архитектура RooX UIDM
Концептуальная архитектура RooX UIDM
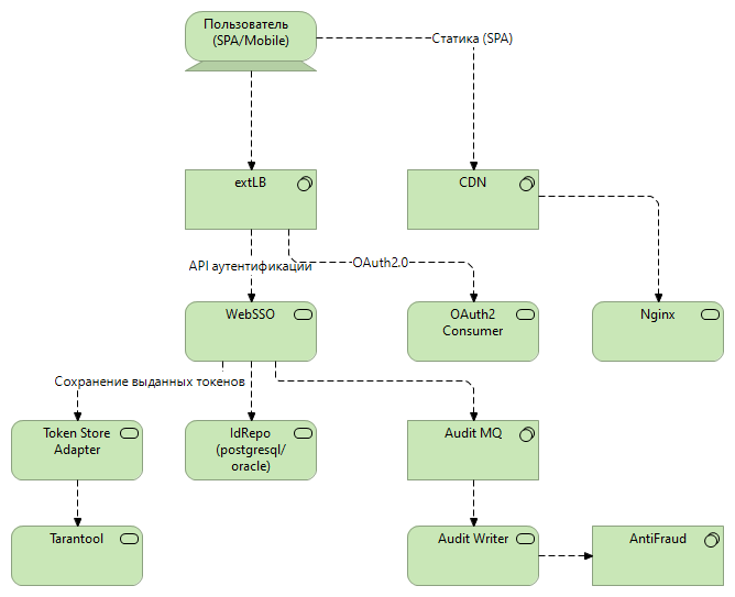
Концептуальная архитектура решения представлена ниже.
Диаграмма содержит укрупненные блоки, в состав которых входят одни или несколько сервисов.
Каждый сервис зарезервирован в режиме Active-Active, точный коэффициент резервирования рассчитывается в зависимости от нагрузки.
Описание компонентов
-
RooX UIDM - центральный сервис аутентификации. Выполняет аутентификацию, предоставляет API для аутентификации, самообслуживания и администрирования. Состоит из порядка 10 сервисов, которые приведены ниже
-
Profile Database - основная СУБД с пользователями и техническими данными, нужными для работы RooX UIDM. Размер БД пропорционален количеству пользователей. В качестве РСУБД может использоваться Postgresql или Oracle
-
Audit Database - СУБД с аудит-логом. Содержит все действия всех пользователей. В качестве РСУБД может использоваться Postgresql или Oracle, но могут использоваться и внешние NoSQL хранилища на усмотрение заказчика
-
Сессии - оперативное хранилище выданных токенов и сессий пользователей и систем. Используется Tarantool
-
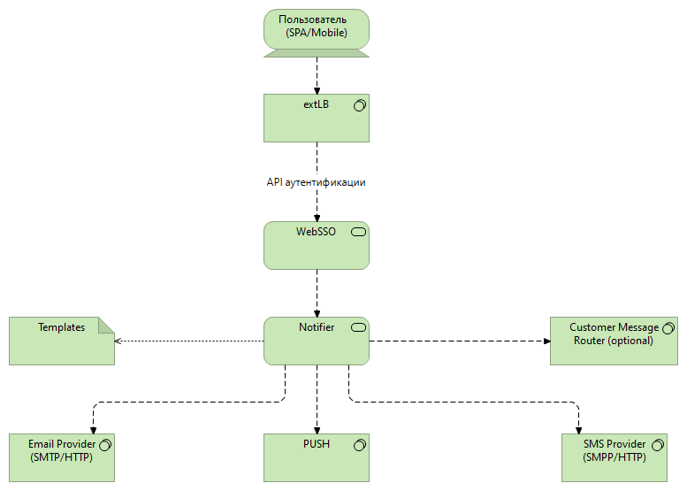
Notifier - служебный сервис для шаблонизации и доставки исходящих уведомлений и одноразовых паролей. Интегрируется с каналами, например Email, SMS, Push, Voice. Протоколы доставки могут быть кастомными
-
Policy Engine - центральный сервис авторизации. Вычисляет, разрешен ли доступ пользователей к веб-ресурсам. Используется движок, основанный на Open Policy Engine
-
Access Gateway - шлюз доступа, через который проходят все запросы к веб-ресурсам. Прерывает запрос и отправляет в Policy Engine для принятия авторизационного решения. Могут быть использованы разные шлюзы на усмотрение заказчика
-
WebAPI - пример защищаемого веб-приложения
Полный список сервисов
Прикладные сервисы
| Сервис | Назначение |
|---|---|
api-gateway |
Прерывает запросы, делегирует в Policy Engine, преобразовывает протоколы, упрощает интеграцию сторонним сервисам (BFF). RooX разрабатывает гейтвеи на технологии Spring Boot, но решение не ограничивается только ей |
audit-search-api |
Фасад перед БД аудита, используется для прикрытия обращений к БД Аудита REST API |
certificate-service |
Сервис управления пользовательскими сертификатами |
customer-webapi |
Сервис управления пользовательскими данными и организациями от лица пользователей |
federation-webapi |
Сервис данных федеративной аутентификации, хранит привязки пользователя к сторонним сервисам и предоставляет API к ним |
identity-sync-service |
Сервис фоновой синхронизации Active Directory и RooX UIDM |
oauth2-consumer-server |
Обработчик протокола OAuth2 от лица Service Provider, используется в случаях, когда заказчик имеет только SPA |
sso-server |
Основной сервис аутентификации |
opa |
Вычислитель авторизационных решений |
token-storage |
Фасад перед хранилищем токенов |
audit-writer |
Запись событий аудита в БД из очереди сообщений асинхронного аудита |
webapi-notifier |
Сервис шаблонизации и доставки уведомлений |
webapi-server-otp-settings |
Сервис управления настройками 2 фактора |
Хранилища
| Хранилище | Назначение |
|---|---|
tarantool |
Хранилище токенов на базе Tarantool |
postgresql/oracle |
Хранилище постоянных данных RooX UIDM (профили, блокировки, аудит) |
opendj |
Legacy-хранилище токенов на базе LDAP. Больше не внедряется. |
Инфраструктурные сервисы, предоставляются заказчиком
| Сервис | Назначение |
|---|---|
extLb |
Внешний балансировщик, выставляет сервисы в открытый Интернет. Так же выполняет SSL Offload. В настоящее время, как правило, содержит WAF |
intLB |
Внутренний балансировщик. Управляет трафиком между сервисами, выполняя масштабирование, резервирование и проверку доступности. В K8S инсталляциях, как правило, используется ingress |
sms gateway, email service |
Транспорты для доставки сообщений клиентам. Заказчик обычно уже содержит такие сервисы или подрядчиков, так что в проекте внедрения выполняется интеграция с имеющимися сервисами доставки |
CDN |
Сеть доставки статического контента. Используется для обслуживания виджетов логина для систем с высокой нагрузкой |
monitoring |
Сервис мониторинга |
tracing |
Сервис централизованного логгирования |



